Sidste Logo
  • Velkommen
  • Personalet
  • Beboerne
  • Kommende arrangementer
  • Billeder
  • Om os

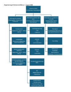
Organisationsdiagram – Voksenområdet – august 2025

2. juli 2025 By admin

Beboernes egen side
Årshjul 2026
Find os her
Organisationsdiagram

Indlæg

  • Menuplan (1)
  • Nyheder (2)

Sundhedsfaglige instrukser

Personalets egen side
ELEVER OG STUDERENDE
Modtag email om nyheder

Hjælp til økonomi

Socialstyrelsen

Tilbudsportalen – søgeværktøj

Landsforeningen LEV

SUKA

KIFU

ULF

Voksenliv

Furesø Kommune

Kontakt oplysninger

Bofællesskabet Langkærgård
Højeloft Vænge 2-4 * 3500 Værløse * 72 16 47 82 * Leder: Morten Ulrik Kristensen
mail: Langkaergaardbo@furesoe.dk

Copyright © 2026 ·eleven40 Pro Theme · Genesis Framework af StudioPress · WordPress · Log ind